ANALISIS Y DISEÑO
DE SISTEMAS
Inicio
Generalidades
INTRODUCCIÓN
ANTECEDENTES
PLANTEAMIENTO DEL PROBLEMA
ÁRBOL DE PROBLEMAS
FORMULACIÓN DEL PROBLEMA
PROPÓSITO DEL ESTUDIO
MÉTODO, MEDIOS E INSTRUMENTOS DE INVESTIGACIÓN
PLANIFICACIÓN DE ACTIVIDADES
Análisis y Diseño Estructurado
MODELO AMBIENTAL
DECLARACION DE PROPOSITOS
DIAGRAMA CONTEXTO
LISTA DE ACONTECIMIENTOS
MODELO COMPORTAMIENTO
DIAGRAMA DE FLUJO DE DATOS (DFD)
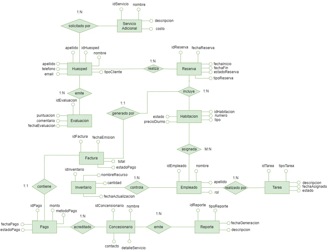
DIAGRAMA ENTIDAD RELACION (DER)
DICCIONARIO DE DATOS
Orientado a Objetos
Video Tutorial
DIAGRAMA ENTIDAD RELACION